Files
open-im-server/docs/readme/README_ko.md
T
2024-02-18 09:23:22 +00:00

13 KiB
Raw Blame History

Ⓜ️ OpenIM에 대하여

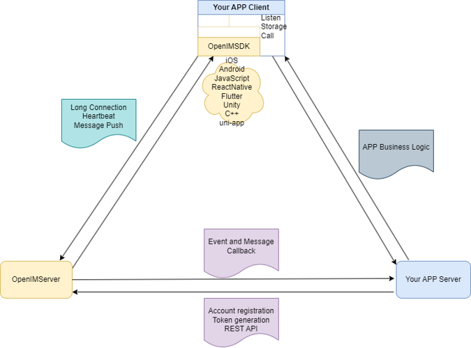
OpenIM은 채팅, 오디오-비디오 통화, 알림 및 AI 챗봇을 애플리케이션에 통합하기 위해 특별히 설계된 서비스 플랫폼입니다. 이 플랫폼은 강력한 API와 웹훅을 제공하여 개발자가 이러한 상호작용 기능을 애플리케이션에 쉽게 통합할 수 있게 합니다. OpenIM은 독립 실행형 채팅 애플리케이션이 아니라, 다른 애플리케이션들이 풍부한 커뮤니케이션 기능을 달성할 수 있도록 지원하는 플랫폼으로서의 역할을 합니다. 다음 다이어그램은 AppServer, AppClient, OpenIMServer, 및 OpenIMSDK 간의 상호작용을 자세히 설명하기 위해 제시되었습니다.

App-OpenIM Relationship

🚀 OpenIMSDK에 대하여

OpenIMSDKOpenIMServer를 위해 특별히 제작된 IM SDK로, 클라이언트 애플리케이션 내에 내장하기 위해 설계되었습니다. 그 주요 기능 및 모듈은 다음과 같습니다:

  • 🌟 주요 기능:

    • 📦 로컬 스토리지
    • 🔔 리스너 콜백
    • 🛡️ API 래핑
    • 🌐 연결 관리

    📚 주요 모듈:

    1. 🚀 초기화 및 로그인
    2. 👤 사용자 관리
    3. 👫 친구 관리
    4. 🤖 그룹 기능
    5. 💬 대화 처리

이는 Golang을 사용하여 구축되었으며, 모든 플랫폼에서 일관된 접근 경험을 보장하는 크로스 플랫폼 배포를 지원합니다.

👉 GO SDK 탐색하기

🌐 OpenIMServer에 대하여

  • OpenIMServer 는 다음과 같은 특성을 가지고 있습니다:
    • 🌐 마이크로서비스 아키텍처: 게이트웨이 및 다수의 rpc 서비스를 포함하는 클러스터 모드를 지원합니다.
    • 🚀 다양한 배포 방법: 소스 코드, 쿠버네티스 또는 도커를 통한 배포를 지원합니다.
    • 대규모 사용자 기반 지원: 수십만 명의 사용자를 포함하는 초대형 그룹, 수천만 명의 사용자 및 수십억 건의 메시지를 지원합니다.

강화된 비즈니스 기능:

  • REST APIOpenIMServer는 비즈니스 시스템을 위한 REST API를 제공하여, 백엔드 인터페이스를 통해 그룹 생성 및 푸시 메시지 전송과 같은 더 많은 기능을 비즈니스에 제공하기 위해 설계되었습니다.
  • WebhooksOpenIMServer는 더 많은 비즈니스 형태를 확장할 수 있는 콜백 기능을 제공합니다. 콜백이란 메시지 전송 전후와 같은 특정 이벤트 전후에 OpenIMServer가 비즈니스 서버로 요청을 보내는 것을 의미합니다.

👉 더 알아보기

🏗️ 전체 아키텍처

Open-IM-Server의 기능의 핵심으로 들어가 우리의 아키텍처 다이어그램을 자세히 살펴보세요.

Overall Architecture

🚀 빠른 시작

우리는 많은 플랫폼을 지원합니다. 웹 측에서 빠른 체험을 위한 주소는 다음과 같습니다:

👉 OpenIM online demo

🤲 사용자 경험을 용이하게 하기 위해, 다양한 배포 솔루션을 제공합니다. 아래 목록에서 배포 방법을 선택할 수 있습니다:

🛠️ OpenIM 개발 시작하기

Open in Dev Container

OpenIM의 목표는 최상위 수준의 오픈 소스 커뮤니티를 구축하는 것입니다. 우리는 커뮤니티 리포지토리에서 일련의 표준을 가지고 있습니다.

이 Open-IM-Server 리포지토리에 기여하고 싶다면, 우리의 기여자 문서를 읽어주세요.

시작하기 전에, 변경 사항이 필요한지 확인해 주세요. 가장 좋은 방법은 새로운 토론을 생성하거나 Slack 통신을 하거나, 문제를 발견했다면 먼저 보고하는 것입니다.

👥 커뮤니티

📆 커뮤니티 미팅

우리는 누구나 커뮤니티에 참여하고 코드를 기여할 수 있도록 하며, 선물과 보상을 제공하며, 매주 목요일 밤에 여러분을 환영합니다.

우리의 회의는 OpenIM Slack 🎯에서 이루어지며, Open-IM-Server 파이프라인을 검색하여 참여할 수 있습니다.

우리는 격주 회의의 메모를 GitHub 토론에서 기록하며, 우리의 역사적 회의 노트와 회의 재생은 Google Docs 📑에서 이용할 수 있습니다.

👀 OpenIM을 사용하는 사람들

프로젝트 사용자 목록을 위한 우리의 사용자 사례 연구 페이지를 확인하세요. 사용 사례를 공유하고 싶다면 주저하지 말고 📝코멘트를 남겨주세요.

📄 라이선스

OpenIM은 Apache 2.0 라이선스에 따라 라이선스가 부여됩니다. 전체 라이선스 텍스트는 LICENSE에서 확인할 수 있습니다.

이 리포지토리 OpenIM에 표시된 OpenIM 로고, 그 변형 및 애니메이션 버전은 assets/logoassets/logo-gif 디렉토리 아래에 있으며, 저작권 법에 의해 보호됩니다.

🔮 우리의 기여자들에게 감사합니다!