* fix: GroupApplicationAcceptedNotification * fix: GroupApplicationAcceptedNotification * fix: NotificationUserInfoUpdate * cicd: robot automated Change * fix: component * fix: getConversationInfo * feat: cron task * feat: cron task * feat: cron task * feat: cron task * feat: cron task * fix: minio config url recognition error * update gomake version * update gomake version * fix: seq conversion bug * fix: redis pipe exec * fix: ImportFriends * fix: A large number of logs keysAndValues length is not even * feat: mark read aggregate write * feat: online status supports redis cluster * feat: online status supports redis cluster * feat: online status supports redis cluster * merge * merge * read seq is written to mongo * read seq is written to mongo * fix: invitation to join group notification * fix: friend op_user_id * feat: optimizing asynchronous context * feat: optimizing memamq size * feat: add GetSeqMessage * feat: GroupApplicationAgreeMemberEnterNotification * feat: GroupApplicationAgreeMemberEnterNotification * feat: go.mod * feat: go.mod * feat: join group notification and get seq * feat: join group notification and get seq * feat: avoid pulling messages from sessions with a large number of max seq values of 0 * feat: API supports gzip * go.mod * fix: nil pointer error on close * fix: listen error * fix: listen error * update go.mod * feat: add log * fix: token parse token value * fix: GetMsgBySeqs boundary issues * fix: sn_ not sort * fix: sn_ not sort * fix: sn_ not sort * fix: jssdk add * fix: jssdk support * fix: jssdk support * fix: jssdk support * fix: the message I sent is not set to read seq in mongodb * fix: cannot modify group member avatars * fix: MemberEnterNotification * fix: MemberEnterNotification * fix: MsgData status * feat: add ApplicationVersion * feat: ApplicationVersion move chat --------- Co-authored-by: withchao <withchao@users.noreply.github.com>
English · 中文 · Українська · Česky · Magyar · Español · فارسی · Français · Deutsch · Polski · Indonesian · Suomi · മലയാളം · 日本語 · Nederlands · Italiano · Русский · Português (Brasil) · Esperanto · 한국어 · العربي · Tiếng Việt · Dansk · Ελληνικά · Türkçe
👥 Join Our Community
Ⓜ️ About OpenIM
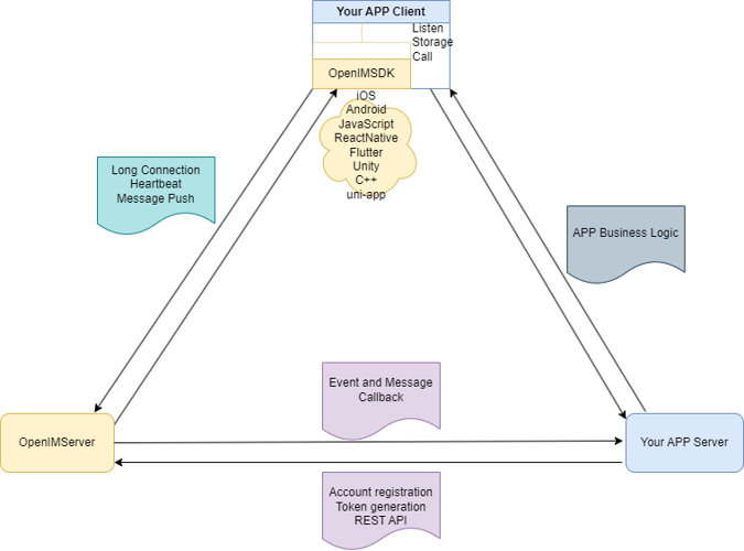
Unlike standalone chat applications such as Telegram, Signal, and Rocket.Chat, OpenIM offers an open-source instant messaging solution designed specifically for developers rather than as a directly installable standalone chat app. Comprising OpenIM SDK and OpenIM Server, it provides developers with a complete set of tools and services to integrate instant messaging functions into their applications, including message sending and receiving, user management, and group management. Overall, OpenIM aims to provide developers with the necessary tools and framework to implement efficient instant messaging solutions in their applications.
🚀 Introduction to OpenIMSDK
OpenIMSDK, designed for OpenIMServer, is an IM SDK created specifically for integration into client applications. It supports various functionalities and modules:
-
🌟 Main Features:
- 📦 Local Storage
- 🔔 Listener Callbacks
- 🛡️ API Wrapping
- 🌐 Connection Management
-
📚 Main Modules:
- 🚀 Initialization and Login
- 👤 User Management
- 👫 Friends Management
- 🤖 Group Functions
- 💬 Session Handling
Built with Golang and supports cross-platform deployment to ensure a consistent integration experience across all platforms.
🌐 Introduction to OpenIMServer
- OpenIMServer features include:
- 🌐 Microservices Architecture: Supports cluster mode, including a gateway and multiple rpc services.
- 🚀 Diverse Deployment Options: Supports source code, Kubernetes, or Docker deployment.
- Massive User Support: Supports large-scale groups with hundreds of thousands, millions of users, and billions of messages.
Enhanced Business Functions:
-
REST API: Provides a REST API for business systems to enhance functionality, such as group creation and message pushing through backend interfaces.
-
Webhooks: Expands business forms through callbacks, sending requests to business servers before or after certain events.
🚀 Quick Start
Experience online for iOS/Android/H5/PC/Web:
To facilitate user experience, we offer various deployment solutions. You can choose your preferred deployment method from the list below:
System Support
Supports Linux, Windows, Mac systems, and ARM and AMD CPU architectures.
🔗 Links
✍️ How to Contribute
We welcome contributions of any kind! Please make sure to read our Contributor Documentation before submitting a Pull Request.
Thank you for contributing to building a powerful instant messaging solution!
📕 License
OpenIMSDK is available under the Apache License 2.0. See the LICENSE file for more information.

