* 3.6.1 code conventions (#2203) * Adjust configuration settings * Adjust configuration settings * Adjust configuration settings * refactor: webhooks update. * refactor: kafka update. * Simplify the Docker Compose configuration, remove unnecessary environment variables, and eliminate the gateway service. * refactor: kafka update. * refactor: kafka update. * Simplify the Docker Compose configuration, remove unnecessary environment variables, and eliminate the gateway service. * Simplify the Docker Compose configuration, remove unnecessary environment variables, and eliminate the gateway service. * Windows can compile and run. * Windows can compile and run. * refactor: kafka update. * feat: msg cache split * refactor: webhooks update * refactor: webhooks update * refactor: friends update * refactor: group update * refactor: third update * refactor: api update * refactor: crontab update * refactor: msggateway update * mage * mage * refactor: all module update. * check * refactor: all module update. * load config * load config * load config * load config * refactor: all module update. * refactor: all module update. * refactor: all module update. * refactor: all module update. * refactor: all module update. * Optimize Docker configuration and script. * refactor: all module update. * Optimize Docker configuration and script. * Optimize Docker configuration and script. * Optimize Docker configuration and script. * refactor: all module update. * Optimize Docker configuration and script. * refactor: all module update. * refactor: all module update. * Optimize Docker configuration and script. * Optimize Docker configuration and script. * Optimize Docker configuration and script. * Optimize Docker configuration and script. * Optimize Docker configuration and script. * Optimize Docker configuration and script. * update tools * update tools * Optimize Docker configuration and script. * Optimize Docker configuration and script. * Optimize Docker configuration and script. * Optimize Docker configuration and script. * Optimize Docker configuration and script. * Optimize Docker configuration and script. * Optimize Docker configuration and script. * Optimize Docker configuration and script. * Optimize Docker configuration and script. * Optimize Docker configuration and script. * Optimize Docker configuration and script. * update protocol * Optimize Docker configuration and script. * Optimize Docker configuration and script. * refactor: all module update. * Optimize Docker configuration and script. * Optimize Docker configuration and script. * Optimize Docker configuration and script. * Optimize Docker configuration and script. * refactor: api remove token auth by redis directly. * Code Refactoring * refactor: websocket auth change to call rpc of auth. * refactor: kick online user and remove token change to call auth rpc. * refactor: kick online user and remove token change to call auth rpc. * refactor: remove msggateway redis. * refactor: cmd update. * refactor: cmd update. * refactor: cmd update. * refactor: cmd update. * refactor: cmd update. * refactor: cmd update. * refactor: cmd update. * refactor: cmd update. * refactor: cmd update. * refactor: cmd update. * refactor: cmd update. * refactor: cmd update. * refactor: cmd update. * refactor: cmd update. * refactor: cmd update. * refactor: cmd update. * refactor: cmd update. * refactor: cmd update. * refactor: cmd update. * refactor: cmd update. * refactor: cmd update. * refactor: cmd update. * refactor: cmd update. * refactor: cmd update. * refactor: cmd update. * refactor: cmd update. * refactor webhook * refactor: cmd update. * refactor: cmd update. * refactor: cmd update. * refactor: cmd update. * refactor webhook * refactor: cmd update. * refactor: cmd update. * fix: runtime: goroutine stack exceeds * refactor: cmd update. * refactor notification * refactor notification * refactor * refactor: cmd update. * refactor: cmd update. * refactor * refactor * refactor * protojson * protojson * protojson * go mod * wrapperspb * refactor: cmd update. * refactor: cmd update. * refactor: cmd update. * refactor: context update. * refactor: websocket update info. * refactor: websocket update info. * refactor: websocket update info. * refactor: websocket update info. * refactor: api name change. * refactor: debug info. * refactor: debug info. * refactor: debug info. * fix: update file * refactor * refactor * refactor: debug info. * refactor: debug info. * refactor: debug info. * refactor: debug info. * refactor: debug info. * refactor: debug info. * fix: callback update. * fix: callback update. * refactor * fix: update message. * fix: msg cache timeout. * refactor * refactor * fix: push update. * fix: push update. * fix: push update. * fix: push update. * fix: push update. * fix: push update. * refactor * refactor * fix: push update. * fix: websocket handle error remove when upgrade error. * fix: priority url * fix: minio config * refactor: add zk logger. * refactor * fix: minio config * refactor * remove \r * remove \r * remove \r * remove \r * remove \r * remove \r * remove \r * remove \r * remove \r * remove \r * fix bug: get localIP * refactor * refactor * refactor * refactor: remove zk logger. * refactor: update tools version. * refactor * refactor: update server version to 3.7.0. * refactor * refactor * refactor * refactor * refactor * refactor * refactor * refactor * refactor * refactor * refactor * refactor * refactor * refactor: zk log debug. * refactor: zk log debug. * refactor: zk log debug. * refactor: zk log debug. * refactor: zk log debug. * refactor * refactor * refactor * refactor: log level change. * refactor: 3.7.0 code conventions. --------- Co-authored-by: skiffer-git <44203734@qq.com> Co-authored-by: withchao <993506633@qq.com> Co-authored-by: root <root@localhost.localdomain> * update go.mod go.sum (#2209) * remove \r * remove \r * remove \r * remove \r * remove \r * remove \r * remove \r * remove \r * remove \r * remove \r * fix bug: get localIP * update some ci file (#2200) * Update openimci.yml * Update golangci-lint.yml * Update e2e-test.yml * 3.6.1 code conventions (#2202) * refactor: webhooks update. * Adjust configuration settings * Adjust configuration settings * Adjust configuration settings * feat: s3 api addr * refactor: webhooks update. * Adjust configuration settings * Adjust configuration settings * Adjust configuration settings * Adjust configuration settings * Adjust configuration settings * Adjust configuration settings * Adjust configuration settings * refactor: webhooks update. * refactor: kafka update. * Simplify the Docker Compose configuration, remove unnecessary environment variables, and eliminate the gateway service. * refactor: kafka update. * refactor: kafka update. * Simplify the Docker Compose configuration, remove unnecessary environment variables, and eliminate the gateway service. * Simplify the Docker Compose configuration, remove unnecessary environment variables, and eliminate the gateway service. * Windows can compile and run. * Windows can compile and run. * refactor: kafka update. * feat: msg cache split * refactor: webhooks update * refactor: webhooks update * refactor: friends update * refactor: group update * refactor: third update * refactor: api update * refactor: crontab update * refactor: msggateway update * mage * mage * refactor: all module update. * check * refactor: all module update. * load config * load config * load config * load config * refactor: all module update. * refactor: all module update. * refactor: all module update. * refactor: all module update. * refactor: all module update. * Optimize Docker configuration and script. * refactor: all module update. * Optimize Docker configuration and script. * Optimize Docker configuration and script. * Optimize Docker configuration and script. * refactor: all module update. * Optimize Docker configuration and script. * refactor: all module update. * refactor: all module update. * Optimize Docker configuration and script. * Optimize Docker configuration and script. * Optimize Docker configuration and script. * Optimize Docker configuration and script. * Optimize Docker configuration and script. * Optimize Docker configuration and script. * update tools * update tools * Optimize Docker configuration and script. * Optimize Docker configuration and script. * Optimize Docker configuration and script. * Optimize Docker configuration and script. * Optimize Docker configuration and script. * Optimize Docker configuration and script. * Optimize Docker configuration and script. * Optimize Docker configuration and script. * Optimize Docker configuration and script. * Optimize Docker configuration and script. * Optimize Docker configuration and script. * update protocol * Optimize Docker configuration and script. * Optimize Docker configuration and script. * refactor: all module update. * Optimize Docker configuration and script. * Optimize Docker configuration and script. * Optimize Docker configuration and script. * Optimize Docker configuration and script. * refactor: api remove token auth by redis directly. * Code Refactoring * refactor: websocket auth change to call rpc of auth. * refactor: kick online user and remove token change to call auth rpc. * refactor: kick online user and remove token change to call auth rpc. * refactor: remove msggateway redis. * refactor: cmd update. * refactor: cmd update. * refactor: cmd update. * refactor: cmd update. * refactor: cmd update. * refactor: cmd update. * refactor: cmd update. * refactor: cmd update. * refactor: cmd update. * refactor: cmd update. * refactor: cmd update. * refactor: cmd update. * refactor: cmd update. * refactor: cmd update. * refactor: cmd update. * refactor: cmd update. * refactor: cmd update. * refactor: cmd update. * refactor: cmd update. * refactor: cmd update. * refactor: cmd update. * refactor: cmd update. * refactor: cmd update. * refactor: cmd update. * refactor: cmd update. * refactor: cmd update. * refactor webhook * refactor: cmd update. * refactor: cmd update. * refactor: cmd update. * refactor: cmd update. * refactor webhook * refactor: cmd update. * refactor: cmd update. * fix: runtime: goroutine stack exceeds * refactor: cmd update. * refactor notification * refactor notification * refactor * refactor: cmd update. * refactor: cmd update. * refactor * refactor * refactor * protojson * protojson * protojson * go mod * wrapperspb * refactor: cmd update. * refactor: cmd update. * refactor: cmd update. * refactor: context update. * refactor: websocket update info. * refactor: websocket update info. * refactor: websocket update info. * refactor: websocket update info. * refactor: api name change. * refactor: debug info. * refactor: debug info. * refactor: debug info. * fix: update file * refactor * refactor * refactor: debug info. * refactor: debug info. * refactor: debug info. * refactor: debug info. * refactor: debug info. * refactor: debug info. * fix: callback update. * fix: callback update. * refactor * fix: update message. * fix: msg cache timeout. * refactor * refactor * fix: push update. * fix: push update. * fix: push update. * fix: push update. * fix: push update. * fix: push update. * refactor * refactor * fix: push update. * fix: websocket handle error remove when upgrade error. * fix: priority url * fix: minio config * refactor: add zk logger. * refactor * fix: minio config * refactor * refactor * refactor * refactor * refactor: remove zk logger. * refactor: update tools version. * refactor * refactor: update server version to 3.7.0. * refactor * refactor * refactor * refactor * refactor * refactor * refactor * refactor * refactor * refactor * refactor * refactor * refactor * refactor: zk log debug. * refactor: zk log debug. * refactor: zk log debug. * refactor: zk log debug. * refactor: zk log debug. * refactor * refactor * refactor * refactor: log level change. * refactor: 3.7.0 code conventions. --------- Co-authored-by: skiffer-git <44203734@qq.com> Co-authored-by: withchao <993506633@qq.com> * update go.mod go.sum * Remove Chinese comments * user localhost for minio * user localhost for minio * Remove Chinese comments * Remove Chinese comments * Remove Chinese comments * Set up 4 instances of transfer * Set up 4 instances of transfer * Add comments to the configuration file * Add comments to the configuration file --------- Co-authored-by: root <root@localhost.localdomain> Co-authored-by: xuan <146319162+wxuanF@users.noreply.github.com> Co-authored-by: OpenIM-Gordon <46924906+FGadvancer@users.noreply.github.com> Co-authored-by: withchao <993506633@qq.com> * Update the document (#2221) * Update the document * Update the document * use openim/openim-admin openim/openim-web image * Update .golangci.yml * Add etcd as a service discovery mechanism * Add etcd as a service discovery mechanism * update * update license * update license * update license * update license * update license --------- Co-authored-by: OpenIM-Gordon <46924906+FGadvancer@users.noreply.github.com> Co-authored-by: withchao <993506633@qq.com> Co-authored-by: root <root@localhost.localdomain> Co-authored-by: xuan <146319162+wxuanF@users.noreply.github.com>
7.9 KiB
English · 中文 · Українська · Česky · Magyar · Español · فارسی · Français · Deutsch · Polski · Indonesian · Suomi · മലയാളം · 日本語 · Nederlands · Italiano · Русский · Português (Brasil) · Esperanto · 한국어 · العربي · Tiếng Việt · Dansk · Ελληνικά · Türkçe
👥 Join Our Community
Ⓜ️ About OpenIM
Unlike standalone chat applications such as Telegram, Signal, and Rocket.Chat, OpenIM offers an open-source instant messaging solution designed specifically for developers rather than as a directly installable standalone chat app. Comprising OpenIM SDK and OpenIM Server, it provides developers with a complete set of tools and services to integrate instant messaging functions into their applications, including message sending and receiving, user management, and group management. Overall, OpenIM aims to provide developers with the necessary tools and framework to implement efficient instant messaging solutions in their applications.
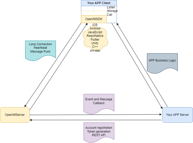
🚀 Introduction to OpenIMSDK
OpenIMSDK, designed for OpenIMServer, is an IM SDK created specifically for integration into client applications. It supports various functionalities and modules:
-
🌟 Main Features:
- 📦 Local Storage
- 🔔 Listener Callbacks
- 🛡️ API Wrapping
- 🌐 Connection Management
-
📚 Main Modules:
- 🚀 Initialization and Login
- 👤 User Management
- 👫 Friends Management
- 🤖 Group Functions
- 💬 Session Handling
Built with Golang and supports cross-platform deployment to ensure a consistent integration experience across all platforms.
🌐 Introduction to OpenIMServer
- OpenIMServer features include:
- 🌐 Microservices Architecture: Supports cluster mode, including a gateway and multiple rpc services.
- 🚀 Diverse Deployment Options: Supports source code, Kubernetes, or Docker deployment.
- Massive User Support: Supports large-scale groups with hundreds of thousands, millions of users, and billions of messages.
Enhanced Business Functions:
-
REST API: Provides a REST API for business systems to enhance functionality, such as group creation and message pushing through backend interfaces.
-
Webhooks: Expands business forms through callbacks, sending requests to business servers before or after certain events.
🚀 Quick Start
Experience online for iOS/Android/H5/PC/Web:
To facilitate user experience, we offer various deployment solutions. You can choose your preferred deployment method from the list below:
System Support
Supports Linux, Windows, Mac systems, and ARM and AMD CPU architectures.
🔗 Links
✍️ How to Contribute
We welcome contributions of any kind! Please make sure to read our Contributor Documentation before submitting a Pull Request.
Thank you for contributing to building a powerful instant messaging solution!
📕 License
This software is licensed under a dual-license model:
- The GNU Affero General Public License (AGPL), Version 3 or later; OR
- Commercial license terms from OpenIMSDK.
If you wish to use this software under commercial terms, please contact us at: contact@openim.io
For more information, see: https://www.openim.io/en/licensing

