* chore: revert tool pkg version. (#2476)
* feat: update go mod pkg to latest.
* revert tool pkg version.
* feat: update grafana template (#2484)
* feat: update web front images (#2487)
* fix: import del cache (#2492)
* fix:update recive name to same (#2493)
* fix: fix-validate message. (#2499)
* h (#2501)
* refactor: refactor workflows structure. (#2511)
* refactor: refactor workflows contents.
* add tool workflows.
* update field.
* fix: remove chat error.
* Fix err.
* fix error.
* remove cn comment.
* update workflows files.
* update infra config.
* move workflows.
* fix: solve uncorrect outdated msg get. (#2513)
* refactor: refactor workflows contents.
* add tool workflows.
* update field.
* fix: remove chat error.
* Fix err.
* fix error.
* remove cn comment.
* update workflows files.
* update infra config.
* move workflows.
* feat: update bot.
* fix: solve uncorrect outdated msg get.
* update get docIDs logic.
* update
* update skip logic.
* fix
* update.
* feat: update issue translator in workflows (#2521)
* refactor: refactor workflows contents.
* add tool workflows.
* update field.
* fix: remove chat error.
* Fix err.
* fix error.
* remove cn comment.
* update workflows files.
* update infra config.
* move workflows.
* feat: update bot.
* fix: solve uncorrect outdated msg get.
* update get docIDs logic.
* update
* update skip logic.
* fix
* update.
* feat: update issue translator.
* fix: pass getMinioImageThumbnailKey error. (#2532)
* refactor: refactor workflows contents.
* add tool workflows.
* update field.
* fix: remove chat error.
* Fix err.
* fix error.
* remove cn comment.
* update workflows files.
* update infra config.
* move workflows.
* feat: update bot.
* fix: solve uncorrect outdated msg get.
* update get docIDs logic.
* update
* update skip logic.
* fix
* update.
* feat: update issue translator.
* fix: pass getMinioImageThumbnailKey error.
* docs: update CLA comments contents. (#2534)
* refactor: refactor workflows contents.
* add tool workflows.
* update field.
* fix: remove chat error.
* Fix err.
* fix error.
* remove cn comment.
* update workflows files.
* update infra config.
* move workflows.
* feat: update bot.
* fix: solve uncorrect outdated msg get.
* update get docIDs logic.
* update
* update skip logic.
* fix
* update.
* docs: update CLA comments contents.
* update workflow file.
* fix: the log key value is not aligned (#2527)
* fix: GroupApplicationAcceptedNotification
* fix: GroupApplicationAcceptedNotification
* fix: NotificationUserInfoUpdate
* cicd: robot automated Change
* fix: component
* fix: getConversationInfo
* feat: cron task
* feat: cron task
* feat: cron task
* feat: cron task
* feat: cron task
* fix: minio config url recognition error
* update gomake version
* update gomake version
* fix: seq conversion bug
* fix: redis pipe exec
* fix: ImportFriends
* fix: A large number of logs keysAndValues length is not even
---------
Co-authored-by: withchao <withchao@users.noreply.github.com>
* fix 细节 (#2525)
1、统一结构体方法 receiver,都用 pointer
2、使用 errors.Is 来做错误判断
3、修复单词拼写的错误
* Fix config (#2541)
* feat: remove double quotation marks
* feat: test
* feat: default close prometheus
* Fix: solve conversation blocking in private chat when non friendship. (#2542)
* refactor: refactor workflows contents.
* add tool workflows.
* update field.
* fix: remove chat error.
* Fix err.
* fix error.
* remove cn comment.
* update workflows files.
* update infra config.
* move workflows.
* feat: update bot.
* fix: solve uncorrect outdated msg get.
* update get docIDs logic.
* update
* update skip logic.
* fix
* update.
* fix: update contribute cla.
* fix: solve conversations bug.
* fix:get msg error (#2494)
* fix:mgo delete err (#2496)
* fix:doPut error (#2495)
* feat: update set conversation logic. (#2544)
* refactor: refactor workflows contents.
* add tool workflows.
* update field.
* fix: remove chat error.
* Fix err.
* fix error.
* remove cn comment.
* update workflows files.
* update infra config.
* move workflows.
* feat: update bot.
* fix: solve uncorrect outdated msg get.
* update get docIDs logic.
* update
* update skip logic.
* fix
* update.
* feat: update set conversation logic.
* content format.
* update setConversation logic.
* update conversation logic.
* update conversation logic.
* update logic.
* update logic.
* Groupmsg (#2548)
* feat: add EnableHistoryForNewMembers
* feat: change name
* refactor: move first create conversation
* fix: set min seq
* feat: implement `SetGroupInfoEX` interface. (#2552)
* refactor: refactor workflows contents.
* add tool workflows.
* update field.
* fix: remove chat error.
* Fix err.
* fix error.
* remove cn comment.
* update workflows files.
* update infra config.
* move workflows.
* feat: update bot.
* fix: solve uncorrect outdated msg get.
* update get docIDs logic.
* update
* update skip logic.
* fix
* update.
* feat: implement `SetGroupInfoEX` interface.
* remove null interface.
* update router.
* fix: set min seq (#2556)
* fix:log
* fix: set min seq
* Fix push (#2559)
* fix:log
* fix: add log
* fix: del return
* fix: push config
* feat: add push err log and extend push wait time
* feat: group config
* feat: add log in write binary msg
* feat: Modify Prometheus data scraping ports and reserve port space.
* feat: change group rpc num
* feat: change log
* fix: remove quotation mark
* fix: read seq is written to mongo, online status redis cluster is supported (#2558)
* fix: GroupApplicationAcceptedNotification
* fix: GroupApplicationAcceptedNotification
* fix: NotificationUserInfoUpdate
* cicd: robot automated Change
* fix: component
* fix: getConversationInfo
* feat: cron task
* feat: cron task
* feat: cron task
* feat: cron task
* feat: cron task
* fix: minio config url recognition error
* update gomake version
* update gomake version
* fix: seq conversion bug
* fix: redis pipe exec
* fix: ImportFriends
* fix: A large number of logs keysAndValues length is not even
* feat: mark read aggregate write
* feat: online status supports redis cluster
* feat: online status supports redis cluster
* feat: online status supports redis cluster
* merge
* merge
* read seq is written to mongo
* read seq is written to mongo
---------
Co-authored-by: withchao <withchao@users.noreply.github.com>
* fix: invitation to join group notification opuser is null (#2562)
* fix: GroupApplicationAcceptedNotification
* fix: GroupApplicationAcceptedNotification
* fix: NotificationUserInfoUpdate
* cicd: robot automated Change
* fix: component
* fix: getConversationInfo
* feat: cron task
* feat: cron task
* feat: cron task
* feat: cron task
* feat: cron task
* fix: minio config url recognition error
* update gomake version
* update gomake version
* fix: seq conversion bug
* fix: redis pipe exec
* fix: ImportFriends
* fix: A large number of logs keysAndValues length is not even
* feat: mark read aggregate write
* feat: online status supports redis cluster
* feat: online status supports redis cluster
* feat: online status supports redis cluster
* merge
* merge
* read seq is written to mongo
* read seq is written to mongo
* fix: invitation to join group notification
---------
Co-authored-by: withchao <withchao@users.noreply.github.com>
* Fix set convsation (#2564)
* fix: set conversation unequal check
* fix: check update list
* fix: delay deleteObject func. (#2566)
* refactor: refactor workflows contents.
* add tool workflows.
* update field.
* fix: remove chat error.
* Fix err.
* fix error.
* remove cn comment.
* update workflows files.
* update infra config.
* move workflows.
* feat: update bot.
* fix: solve uncorrect outdated msg get.
* update get docIDs logic.
* update
* update skip logic.
* fix
* update.
* fix: delay deleteObject func.
* remove unused content.
* fix: memory queue optimization (#2568)
* fix: GroupApplicationAcceptedNotification
* fix: GroupApplicationAcceptedNotification
* fix: NotificationUserInfoUpdate
* cicd: robot automated Change
* fix: component
* fix: getConversationInfo
* feat: cron task
* feat: cron task
* feat: cron task
* feat: cron task
* feat: cron task
* fix: minio config url recognition error
* update gomake version
* update gomake version
* fix: seq conversion bug
* fix: redis pipe exec
* fix: ImportFriends
* fix: A large number of logs keysAndValues length is not even
* feat: mark read aggregate write
* feat: online status supports redis cluster
* feat: online status supports redis cluster
* feat: online status supports redis cluster
* merge
* merge
* read seq is written to mongo
* read seq is written to mongo
* fix: invitation to join group notification
* fix: friend op_user_id
* feat: optimizing asynchronous context
* feat: optimizing memamq size
---------
Co-authored-by: withchao <withchao@users.noreply.github.com>
* fix: fill opUser in invite tips (#2578)
* fix: fill opUser in invite tips
* fix: del code
* feat: update group notification when set to null. (#2590)
* refactor: refactor workflows contents.
* add tool workflows.
* update field.
* fix: remove chat error.
* Fix err.
* fix error.
* remove cn comment.
* update workflows files.
* update infra config.
* move workflows.
* feat: update bot.
* fix: solve uncorrect outdated msg get.
* update get docIDs logic.
* update
* update skip logic.
* fix
* update.
* fix: delay deleteObject func.
* remove unused content.
* feat: update group notification when set to null.
* update log standard.
* feat: add long time push msg in prometheus (#2584)
* feat: add long time push msg in prometheus
* fix: log print
* fix: go mod
* fix: log msg
* fix: log init
* feat: push msg
* feat: go mod ,remove cgo package
* feat: remove error log
* feat: test dummy push
* feat:redis pool config
* feat: push to kafka log
* feat: supports getting messages based on session ID and seq (#2582)
* fix: GroupApplicationAcceptedNotification
* fix: GroupApplicationAcceptedNotification
* fix: NotificationUserInfoUpdate
* cicd: robot automated Change
* fix: component
* fix: getConversationInfo
* feat: cron task
* feat: cron task
* feat: cron task
* feat: cron task
* feat: cron task
* fix: minio config url recognition error
* update gomake version
* update gomake version
* fix: seq conversion bug
* fix: redis pipe exec
* fix: ImportFriends
* fix: A large number of logs keysAndValues length is not even
* feat: mark read aggregate write
* feat: online status supports redis cluster
* feat: online status supports redis cluster
* feat: online status supports redis cluster
* merge
* merge
* read seq is written to mongo
* read seq is written to mongo
* fix: invitation to join group notification
* fix: friend op_user_id
* feat: optimizing asynchronous context
* feat: optimizing memamq size
* feat: add GetSeqMessage
* feat: GroupApplicationAgreeMemberEnterNotification
* feat: GroupApplicationAgreeMemberEnterNotification
* feat: go.mod
* feat: go.mod
* feat: join group notification and get seq
---------
Co-authored-by: withchao <withchao@users.noreply.github.com>
* feat: implement request batch count limit. (#2591)
* refactor: refactor workflows contents.
* add tool workflows.
* update field.
* fix: remove chat error.
* Fix err.
* fix error.
* remove cn comment.
* update workflows files.
* update infra config.
* move workflows.
* feat: update bot.
* fix: solve uncorrect outdated msg get.
* update get docIDs logic.
* update
* update skip logic.
* fix
* update.
* fix: delay deleteObject func.
* remove unused content.
* update log type.
* feat: implement request batch count limit.
* update
* update
* fix: getting messages based on session ID and seq (#2595)
* fix: GroupApplicationAcceptedNotification
* fix: GroupApplicationAcceptedNotification
* fix: NotificationUserInfoUpdate
* cicd: robot automated Change
* fix: component
* fix: getConversationInfo
* feat: cron task
* feat: cron task
* feat: cron task
* feat: cron task
* feat: cron task
* fix: minio config url recognition error
* update gomake version
* update gomake version
* fix: seq conversion bug
* fix: redis pipe exec
* fix: ImportFriends
* fix: A large number of logs keysAndValues length is not even
* feat: mark read aggregate write
* feat: online status supports redis cluster
* feat: online status supports redis cluster
* feat: online status supports redis cluster
* merge
* merge
* read seq is written to mongo
* read seq is written to mongo
* fix: invitation to join group notification
* fix: friend op_user_id
* feat: optimizing asynchronous context
* feat: optimizing memamq size
* feat: add GetSeqMessage
* feat: GroupApplicationAgreeMemberEnterNotification
* feat: GroupApplicationAgreeMemberEnterNotification
* feat: go.mod
* feat: go.mod
* feat: join group notification and get seq
* feat: join group notification and get seq
---------
Co-authored-by: withchao <withchao@users.noreply.github.com>
* feat: avoid pulling messages from sessions with a large number of max seq values of 0 (#2602)
* fix: GroupApplicationAcceptedNotification
* fix: GroupApplicationAcceptedNotification
* fix: NotificationUserInfoUpdate
* cicd: robot automated Change
* fix: component
* fix: getConversationInfo
* feat: cron task
* feat: cron task
* feat: cron task
* feat: cron task
* feat: cron task
* fix: minio config url recognition error
* update gomake version
* update gomake version
* fix: seq conversion bug
* fix: redis pipe exec
* fix: ImportFriends
* fix: A large number of logs keysAndValues length is not even
* feat: mark read aggregate write
* feat: online status supports redis cluster
* feat: online status supports redis cluster
* feat: online status supports redis cluster
* merge
* merge
* read seq is written to mongo
* read seq is written to mongo
* fix: invitation to join group notification
* fix: friend op_user_id
* feat: optimizing asynchronous context
* feat: optimizing memamq size
* feat: add GetSeqMessage
* feat: GroupApplicationAgreeMemberEnterNotification
* feat: GroupApplicationAgreeMemberEnterNotification
* feat: go.mod
* feat: go.mod
* feat: join group notification and get seq
* feat: join group notification and get seq
* feat: avoid pulling messages from sessions with a large number of max seq values of 0
---------
Co-authored-by: withchao <withchao@users.noreply.github.com>
* refactor: improve db structure in `storage/controller` (#2604)
* refactor: refactor workflows contents.
* add tool workflows.
* update field.
* fix: remove chat error.
* Fix err.
* fix error.
* remove cn comment.
* update workflows files.
* update infra config.
* move workflows.
* feat: update bot.
* fix: solve uncorrect outdated msg get.
* update get docIDs logic.
* update
* update skip logic.
* fix
* update.
* fix: delay deleteObject func.
* remove unused content.
* update log type.
* feat: implement request batch count limit.
* update
* update
* refactor: improve db structure in `storage/controller`
* feat: implement offline push using kafka (#2600)
* refactor: refactor workflows contents.
* add tool workflows.
* update field.
* fix: remove chat error.
* Fix err.
* fix error.
* remove cn comment.
* update workflows files.
* update infra config.
* move workflows.
* feat: update bot.
* fix: solve uncorrect outdated msg get.
* update get docIDs logic.
* update
* update skip logic.
* fix
* update.
* fix: delay deleteObject func.
* remove unused content.
* update log type.
* feat: implement request batch count limit.
* update
* update
* feat: implement offline push.
* feat: implement batch Push spilt
* update go mod
* feat: implement kafka producer and consumer.
* update format,
* add PushMQ log.
* feat: update Handler logic.
* update MQ logic.
* update
* update
* fix: update OfflinePushConsumerHandler.
* feat: API supports gzip (#2609)
* fix: GroupApplicationAcceptedNotification
* fix: GroupApplicationAcceptedNotification
* fix: NotificationUserInfoUpdate
* cicd: robot automated Change
* fix: component
* fix: getConversationInfo
* feat: cron task
* feat: cron task
* feat: cron task
* feat: cron task
* feat: cron task
* fix: minio config url recognition error
* update gomake version
* update gomake version
* fix: seq conversion bug
* fix: redis pipe exec
* fix: ImportFriends
* fix: A large number of logs keysAndValues length is not even
* feat: mark read aggregate write
* feat: online status supports redis cluster
* feat: online status supports redis cluster
* feat: online status supports redis cluster
* merge
* merge
* read seq is written to mongo
* read seq is written to mongo
* fix: invitation to join group notification
* fix: friend op_user_id
* feat: optimizing asynchronous context
* feat: optimizing memamq size
* feat: add GetSeqMessage
* feat: GroupApplicationAgreeMemberEnterNotification
* feat: GroupApplicationAgreeMemberEnterNotification
* feat: go.mod
* feat: go.mod
* feat: join group notification and get seq
* feat: join group notification and get seq
* feat: avoid pulling messages from sessions with a large number of max seq values of 0
* feat: API supports gzip
---------
Co-authored-by: withchao <withchao@users.noreply.github.com>
* Fix err (#2608)
* refactor: refactor workflows contents.
* add tool workflows.
* update field.
* fix: remove chat error.
* Fix err.
* fix error.
* remove cn comment.
* update workflows files.
* update infra config.
* move workflows.
* feat: update bot.
* fix: solve uncorrect outdated msg get.
* update get docIDs logic.
* update
* update skip logic.
* fix
* update.
* fix: delay deleteObject func.
* remove unused content.
* update log type.
* feat: implement request batch count limit.
* update
* update
* feat: add rocksTimeout
* feat: wrap logs
* feat: add logs
* feat: listen config
* feat: enable listen TIME_WAIT port
* feat: add logs
* feat: cache batch
* chore: enable fullUserCache
* feat: push rpc num
* feat: push err
* feat: with operationID
* feat: sleep
* feat: change 1s
* feat: change log
* feat: implement Getbatch in rpcCache.
* feat: print getOnline cost
* feat: change log
* feat: change kafka and push config
* feat: del interface
* feat: fix err
* feat: change config
* feat: go mod
* feat: change config
* feat: change config
* feat: add sleep in push
* feat: warn logs
* feat: logs
* feat: logs
* feat: change port
* feat: start config
* feat: remove port reuse
* feat: prometheus config
* feat: prometheus config
* feat: prometheus config
* feat: add long time send msg to grafana
* feat: init
* feat: init
* feat: implement offline push.
* feat: batch get user online
* feat: implement batch Push spilt
* update go mod
* Revert "feat: change port"
This reverts commit 06d5e944
* feat: change port
* feat: change config
* feat: implement kafka producer and consumer.
* update format,
* add PushMQ log.
* feat: get all online users and init push
* feat: lock in online cache
* feat: config
* fix: init online status
* fix: add logs
* fix: userIDs
* fix: add logs
* feat: update Handler logic.
* update MQ logic.
* update
* update
* fix: method name
* fix: update OfflinePushConsumerHandler.
* fix: prommetrics
* fix: add logs
* fix: ctx
* fix: log
* fix: config
* feat: change port
* fix: atomic online cache status
---------
Co-authored-by: Monet Lee <monet_lee@163.com>
* feature: add GetConversationsHasReadAndMaxSeq interface to the WebSocket API. (#2611)
* fix: lru lock (#2613)
* fix: lru lock
* fix: lru lock
* fix: lru lock
* fix: nil pointer error on close (#2618)
* fix: GroupApplicationAcceptedNotification
* fix: GroupApplicationAcceptedNotification
* fix: NotificationUserInfoUpdate
* cicd: robot automated Change
* fix: component
* fix: getConversationInfo
* feat: cron task
* feat: cron task
* feat: cron task
* feat: cron task
* feat: cron task
* fix: minio config url recognition error
* update gomake version
* update gomake version
* fix: seq conversion bug
* fix: redis pipe exec
* fix: ImportFriends
* fix: A large number of logs keysAndValues length is not even
* feat: mark read aggregate write
* feat: online status supports redis cluster
* feat: online status supports redis cluster
* feat: online status supports redis cluster
* merge
* merge
* read seq is written to mongo
* read seq is written to mongo
* fix: invitation to join group notification
* fix: friend op_user_id
* feat: optimizing asynchronous context
* feat: optimizing memamq size
* feat: add GetSeqMessage
* feat: GroupApplicationAgreeMemberEnterNotification
* feat: GroupApplicationAgreeMemberEnterNotification
* feat: go.mod
* feat: go.mod
* feat: join group notification and get seq
* feat: join group notification and get seq
* feat: avoid pulling messages from sessions with a large number of max seq values of 0
* feat: API supports gzip
* go.mod
* fix: nil pointer error on close
---------
Co-authored-by: withchao <withchao@users.noreply.github.com>
* feat: create group can push notification (#2617)
* fix: blockage caused by listen error (#2620)
* fix: GroupApplicationAcceptedNotification
* fix: GroupApplicationAcceptedNotification
* fix: NotificationUserInfoUpdate
* cicd: robot automated Change
* fix: component
* fix: getConversationInfo
* feat: cron task
* feat: cron task
* feat: cron task
* feat: cron task
* feat: cron task
* fix: minio config url recognition error
* update gomake version
* update gomake version
* fix: seq conversion bug
* fix: redis pipe exec
* fix: ImportFriends
* fix: A large number of logs keysAndValues length is not even
* feat: mark read aggregate write
* feat: online status supports redis cluster
* feat: online status supports redis cluster
* feat: online status supports redis cluster
* merge
* merge
* read seq is written to mongo
* read seq is written to mongo
* fix: invitation to join group notification
* fix: friend op_user_id
* feat: optimizing asynchronous context
* feat: optimizing memamq size
* feat: add GetSeqMessage
* feat: GroupApplicationAgreeMemberEnterNotification
* feat: GroupApplicationAgreeMemberEnterNotification
* feat: go.mod
* feat: go.mod
* feat: join group notification and get seq
* feat: join group notification and get seq
* feat: avoid pulling messages from sessions with a large number of max seq values of 0
* feat: API supports gzip
* go.mod
* fix: nil pointer error on close
* fix: listen error
---------
Co-authored-by: withchao <withchao@users.noreply.github.com>
* fix: go.mod (#2621)
* fix: GroupApplicationAcceptedNotification
* fix: GroupApplicationAcceptedNotification
* fix: NotificationUserInfoUpdate
* cicd: robot automated Change
* fix: component
* fix: getConversationInfo
* feat: cron task
* feat: cron task
* feat: cron task
* feat: cron task
* feat: cron task
* fix: minio config url recognition error
* update gomake version
* update gomake version
* fix: seq conversion bug
* fix: redis pipe exec
* fix: ImportFriends
* fix: A large number of logs keysAndValues length is not even
* feat: mark read aggregate write
* feat: online status supports redis cluster
* feat: online status supports redis cluster
* feat: online status supports redis cluster
* merge
* merge
* read seq is written to mongo
* read seq is written to mongo
* fix: invitation to join group notification
* fix: friend op_user_id
* feat: optimizing asynchronous context
* feat: optimizing memamq size
* feat: add GetSeqMessage
* feat: GroupApplicationAgreeMemberEnterNotification
* feat: GroupApplicationAgreeMemberEnterNotification
* feat: go.mod
* feat: go.mod
* feat: join group notification and get seq
* feat: join group notification and get seq
* feat: avoid pulling messages from sessions with a large number of max seq values of 0
* feat: API supports gzip
* go.mod
* fix: nil pointer error on close
* fix: listen error
* fix: listen error
* update go.mod
---------
Co-authored-by: withchao <withchao@users.noreply.github.com>
* feat: improve searchMsg implement. (#2614)
* refactor: refactor workflows contents.
* add tool workflows.
* update field.
* fix: remove chat error.
* Fix err.
* fix error.
* remove cn comment.
* update workflows files.
* update infra config.
* move workflows.
* feat: update bot.
* fix: solve uncorrect outdated msg get.
* update get docIDs logic.
* update
* update skip logic.
* fix
* update.
* fix: delay deleteObject func.
* remove unused content.
* update log type.
* feat: implement request batch count limit.
* update
* update
* remove unused script.
* feat: improve searchMsg implement.
* update mongo config.
* Fix lock (#2622)
* fix:log
* fix: lock
* fix: update setGroupInfoEX field name. (#2625)
* refactor: refactor workflows contents.
* add tool workflows.
* update field.
* fix: remove chat error.
* Fix err.
* fix error.
* remove cn comment.
* update workflows files.
* update infra config.
* move workflows.
* feat: update bot.
* fix: solve uncorrect outdated msg get.
* update get docIDs logic.
* update
* update skip logic.
* fix
* update.
* fix: delay deleteObject func.
* remove unused content.
* update log type.
* feat: implement request batch count limit.
* update
* update
* fix: update setGroupInfoEX field name.
* fix: update setGroupInfoEX field name (#2626)
* refactor: refactor workflows contents.
* add tool workflows.
* update field.
* fix: remove chat error.
* Fix err.
* fix error.
* remove cn comment.
* update workflows files.
* update infra config.
* move workflows.
* feat: update bot.
* fix: solve uncorrect outdated msg get.
* update get docIDs logic.
* update
* update skip logic.
* fix
* update.
* fix: delay deleteObject func.
* remove unused content.
* update log type.
* feat: implement request batch count limit.
* update
* update
* fix: update setGroupInfoEX field name.
* fix: update setGroupInfoEX field name
* feat: msg gateway add log (#2631)
* fix: GroupApplicationAcceptedNotification
* fix: GroupApplicationAcceptedNotification
* fix: NotificationUserInfoUpdate
* cicd: robot automated Change
* fix: component
* fix: getConversationInfo
* feat: cron task
* feat: cron task
* feat: cron task
* feat: cron task
* feat: cron task
* fix: minio config url recognition error
* update gomake version
* update gomake version
* fix: seq conversion bug
* fix: redis pipe exec
* fix: ImportFriends
* fix: A large number of logs keysAndValues length is not even
* feat: mark read aggregate write
* feat: online status supports redis cluster
* feat: online status supports redis cluster
* feat: online status supports redis cluster
* merge
* merge
* read seq is written to mongo
* read seq is written to mongo
* fix: invitation to join group notification
* fix: friend op_user_id
* feat: optimizing asynchronous context
* feat: optimizing memamq size
* feat: add GetSeqMessage
* feat: GroupApplicationAgreeMemberEnterNotification
* feat: GroupApplicationAgreeMemberEnterNotification
* feat: go.mod
* feat: go.mod
* feat: join group notification and get seq
* feat: join group notification and get seq
* feat: avoid pulling messages from sessions with a large number of max seq values of 0
* feat: API supports gzip
* go.mod
* fix: nil pointer error on close
* fix: listen error
* fix: listen error
* update go.mod
* feat: add log
---------
Co-authored-by: withchao <withchao@users.noreply.github.com>
* fix: update setGroupInfoEx func name and field. (#2634)
* refactor: refactor workflows contents.
* add tool workflows.
* update field.
* fix: remove chat error.
* Fix err.
* fix error.
* remove cn comment.
* update workflows files.
* update infra config.
* move workflows.
* feat: update bot.
* fix: solve uncorrect outdated msg get.
* update get docIDs logic.
* update
* update skip logic.
* fix
* update.
* fix: delay deleteObject func.
* remove unused content.
* update log type.
* feat: implement request batch count limit.
* update
* update
* fix: update setGroupInfoEx func name and field.
* refactor: update groupinfoEx field.
* refactor: update database name in mongodb.yml
* add groupName Condition
* fix: fix setConversations req fill. (#2645)
* refactor: refactor workflows contents.
* add tool workflows.
* update field.
* fix: remove chat error.
* Fix err.
* fix error.
* remove cn comment.
* update workflows files.
* update infra config.
* move workflows.
* feat: update bot.
* fix: solve uncorrect outdated msg get.
* update get docIDs logic.
* update
* update skip logic.
* fix
* update.
* fix: delay deleteObject func.
* remove unused content.
* update log type.
* feat: implement request batch count limit.
* update
* update
* fix: fix setConversations req fill.
* fix: GetMsgBySeqs boundary issues (#2647)
* fix: GroupApplicationAcceptedNotification
* fix: GroupApplicationAcceptedNotification
* fix: NotificationUserInfoUpdate
* cicd: robot automated Change
* fix: component
* fix: getConversationInfo
* feat: cron task
* feat: cron task
* feat: cron task
* feat: cron task
* feat: cron task
* fix: minio config url recognition error
* update gomake version
* update gomake version
* fix: seq conversion bug
* fix: redis pipe exec
* fix: ImportFriends
* fix: A large number of logs keysAndValues length is not even
* feat: mark read aggregate write
* feat: online status supports redis cluster
* feat: online status supports redis cluster
* feat: online status supports redis cluster
* merge
* merge
* read seq is written to mongo
* read seq is written to mongo
* fix: invitation to join group notification
* fix: friend op_user_id
* feat: optimizing asynchronous context
* feat: optimizing memamq size
* feat: add GetSeqMessage
* feat: GroupApplicationAgreeMemberEnterNotification
* feat: GroupApplicationAgreeMemberEnterNotification
* feat: go.mod
* feat: go.mod
* feat: join group notification and get seq
* feat: join group notification and get seq
* feat: avoid pulling messages from sessions with a large number of max seq values of 0
* feat: API supports gzip
* go.mod
* fix: nil pointer error on close
* fix: listen error
* fix: listen error
* update go.mod
* feat: add log
* fix: token parse token value
* fix: GetMsgBySeqs boundary issues
---------
Co-authored-by: withchao <withchao@users.noreply.github.com>
* fix: the attribute version is obsolete, remove it (#2644)
* refactor: update Userregister request field. (#2650)
* Test Workflow (#2640)
* feat: cicd
* feat: cicd
* fix: cicd
* fix: cicd
* fix: cicd
* fix: cicd
* fix: kick group member callback (#2643)
* fix: kill group member callback
* fix: change port
* fix: change port
* fix: route (#2654)
* feat: add GetSpecifiedBlacks interface. (#2656)
* Upgrade the Google Firebase version. (#2638)
* Fix token (#2653)
* fix: kick token
* fix: kick token
* fix: change config
* feat: get not notify conversationIDs (#2658)
* feat: get not notify conversationIDs
* feat: api
* fix: database
* fix: change name
* feat: GetPinnedConversationIDs (#2660)
* feat: GetPinnedConversationIDs
* feat: api
* Upgrade the FCM SDK to version 4, and use the SendEach method instead of the SendAll method. (#2633)
Co-authored-by: Monet Lee <monet_lee@163.com>
* feat: implement GetSpecifiedUserGroupRequestInfo interface. (#2661)
* feat: implement GetSpecifiedUserGroupRequestInfo interface.
* update mongo config.
* feat: provide the interface required by js sdk (#2664)
* fix: redis support acquisition time
* fix: GetActiveConversation
* feat: jssdk GetConversations, GetActiveConversation
* feat: jssdk GetConversations, GetActiveConversation
* feat: jssdk GetConversations, GetActiveConversation
* feat: jssdk GetConversations, GetActiveConversation
* feat: jssdk GetConversations, GetActiveConversation
* feat: improve get admin role memberIDs implement. (#2666)
* feat: implement GetSpecifiedUserGroupRequestInfo interface.
* update mongo config.
* feat: improve get admin role memberIDs implement.
* remove unused contents.
* remove unused contents.
* remove todo implement.
* fix: fix update groupName invalid. (#2673)
* refactor: change platform to platformID (#2670)
* feat: don`t return nil data (#2675)
Co-authored-by: Monet Lee <monet_lee@163.com>
* refactor: update fields type in userStatus and check registered. (#2676)
* fix: usertoken auth. (#2677)
* refactor: update fields type in userStatus and check registered.
* fix: usertoken auth.
* update contents.
* update content.
* update
* fix
* update pb file.
* feat: add friend agree after callback (#2680)
* fix: sn not sort (#2682)
* fix: GroupApplicationAcceptedNotification
* fix: GroupApplicationAcceptedNotification
* fix: NotificationUserInfoUpdate
* cicd: robot automated Change
* fix: component
* fix: getConversationInfo
* feat: cron task
* feat: cron task
* feat: cron task
* feat: cron task
* feat: cron task
* fix: minio config url recognition error
* update gomake version
* update gomake version
* fix: seq conversion bug
* fix: redis pipe exec
* fix: ImportFriends
* fix: A large number of logs keysAndValues length is not even
* feat: mark read aggregate write
* feat: online status supports redis cluster
* feat: online status supports redis cluster
* feat: online status supports redis cluster
* merge
* merge
* read seq is written to mongo
* read seq is written to mongo
* fix: invitation to join group notification
* fix: friend op_user_id
* feat: optimizing asynchronous context
* feat: optimizing memamq size
* feat: add GetSeqMessage
* feat: GroupApplicationAgreeMemberEnterNotification
* feat: GroupApplicationAgreeMemberEnterNotification
* feat: go.mod
* feat: go.mod
* feat: join group notification and get seq
* feat: join group notification and get seq
* feat: avoid pulling messages from sessions with a large number of max seq values of 0
* feat: API supports gzip
* go.mod
* fix: nil pointer error on close
* fix: listen error
* fix: listen error
* update go.mod
* feat: add log
* fix: token parse token value
* fix: GetMsgBySeqs boundary issues
* fix: sn_ not sort
* fix: sn_ not sort
* fix: sn_ not sort
---------
Co-authored-by: withchao <withchao@users.noreply.github.com>
* refactor: add GetAdminToken interface. (#2684)
* refactor: add GetAdminToken interface.
* update config.
* fix: admin token (#2686)
* fix: update workflows logic. (#2688)
* refactor: add GetAdminToken interface.
* update config.
* update workflows logic.
* fix: admin token (#2687)
* update the front image (#2692)
* update the front image
* update version
* feat: improve publish docker image workflows (#2697)
* refactor: add GetAdminToken interface.
* update config.
* update workflows logic.
* feat: improve publish docker image workflows
* update condition logic.
* fix: update load file logic. (#2700)
* refactor: add GetAdminToken interface.
* update config.
* update workflows logic.
* feat: improve publish docker image workflows
* update condition logic.
* fix: update load file logic.
* feat: Msg filter (#2703)
* feat: msg filter
* feat: msg filter
* feat: msg filter
---------
Co-authored-by: Monet Lee <monet_lee@163.com>
Co-authored-by: icey-yu <119291641+icey-yu@users.noreply.github.com>
Co-authored-by: Kevin Lee <59052025+lgz5689@users.noreply.github.com>
Co-authored-by: qinguoyi <1532979219@qq.com>
Co-authored-by: chao <48119764+withchao@users.noreply.github.com>
Co-authored-by: withchao <withchao@users.noreply.github.com>
Co-authored-by: Mew151 <dgqypl@gmail.com>
Co-authored-by: 蔡相跃 <caixiangyue007@gmail.com>
Co-authored-by: 暴走的大猩猩 <Hz_testing@163.com>
Co-authored-by: Libo <zhaolibo1989@foxmail.com>
Co-authored-by: skiffer-git <72860476+skiffer-git@users.noreply.github.com>
English · 中文 · Українська · Česky · Magyar · Español · فارسی · Français · Deutsch · Polski · Indonesian · Suomi · മലയാളം · 日本語 · Nederlands · Italiano · Русский · Português (Brasil) · Esperanto · 한국어 · العربي · Tiếng Việt · Dansk · Ελληνικά · Türkçe
👥 Join Our Community
Ⓜ️ About OpenIM
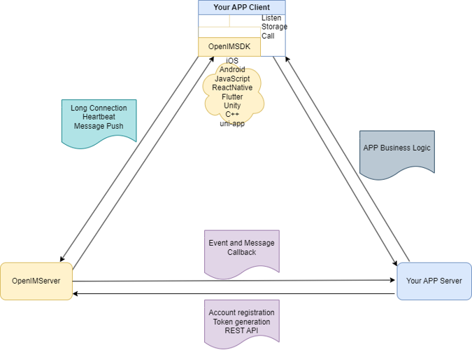
Unlike standalone chat applications such as Telegram, Signal, and Rocket.Chat, OpenIM offers an open-source instant messaging solution designed specifically for developers rather than as a directly installable standalone chat app. Comprising OpenIM SDK and OpenIM Server, it provides developers with a complete set of tools and services to integrate instant messaging functions into their applications, including message sending and receiving, user management, and group management. Overall, OpenIM aims to provide developers with the necessary tools and framework to implement efficient instant messaging solutions in their applications.
🚀 Introduction to OpenIMSDK
OpenIMSDK, designed for OpenIMServer, is an IM SDK created specifically for integration into client applications. It supports various functionalities and modules:
-
🌟 Main Features:
- 📦 Local Storage
- 🔔 Listener Callbacks
- 🛡️ API Wrapping
- 🌐 Connection Management
-
📚 Main Modules:
- 🚀 Initialization and Login
- 👤 User Management
- 👫 Friends Management
- 🤖 Group Functions
- 💬 Session Handling
Built with Golang and supports cross-platform deployment to ensure a consistent integration experience across all platforms.
🌐 Introduction to OpenIMServer
- OpenIMServer features include:
- 🌐 Microservices Architecture: Supports cluster mode, including a gateway and multiple rpc services.
- 🚀 Diverse Deployment Options: Supports source code, Kubernetes, or Docker deployment.
- Massive User Support: Supports large-scale groups with hundreds of thousands, millions of users, and billions of messages.
Enhanced Business Functions:
-
REST API: Provides a REST API for business systems to enhance functionality, such as group creation and message pushing through backend interfaces.
-
Webhooks: Expands business forms through callbacks, sending requests to business servers before or after certain events.
🚀 Quick Start
Experience online for iOS/Android/H5/PC/Web:
To facilitate user experience, we offer various deployment solutions. You can choose your preferred deployment method from the list below:
System Support
Supports Linux, Windows, Mac systems, and ARM and AMD CPU architectures.
🔗 Links
✍️ How to Contribute
We welcome contributions of any kind! Please make sure to read our Contributor Documentation before submitting a Pull Request.
Thank you for contributing to building a powerful instant messaging solution!
📕 License
OpenIMSDK is available under the Apache License 2.0. See the LICENSE file for more information.

